Порядок начисления платы за негативное воздействие и сброс загрязняющих веществ
Взимание платы за негативное воздействие на работу централизованной системы водоотведения и за сброс загрязняющих веществ в составе сточных вод сверх установленных нормативов состава сточных вод
МУП «Водоканал» г. Иркутска информирует, что в соответствии со статьями 14, 15 Федерального закона от 07.12.2011 № 416-ФЗ "О водоснабжении и водоотведении" (далее - Федеральный закон № 416-ФЗ) по договору водоотведения (единому договору холодного водоснабжения и водоотведения) организация, осуществляющая водоотведение, обязуется осуществлять прием сточных вод абонента в централизованную систему водоотведения и обеспечивать их транспортировку и сброс в водный объект, а абонент обязуется соблюдать нормативы состава сточных вод и требования к составу и свойствам сточных вод, производить организации, осуществляющей водоотведение, оплату водоотведения, вносить плату за нарушение указанных нормативов и требований.
В силу части 10 статьи 7 Федерального закона № 416-ФЗ в случае, если сточные воды, принимаемые от абонента в централизованную систему водоотведения, содержат загрязняющие вещества, иные вещества и микроорганизмы, негативно воздействующие на работу такой системы, абонент обязан компенсировать организации, осуществляющей водоотведение, расходы, связанные с негативным воздействием указанных веществ и микроорганизмов на работу централизованной системы водоотведения, в размере и порядке, которые установлены правилами холодного водоснабжения и водоотведения, утв. Правительством РФ.
Правилами холодного водоснабжения и водоотведения, утвержденными постановлением Правительства Российской Федерации о 29.07.2013 № 644 (далее - Правила № 644) предусмотрено, что абонент обязан: производить оплату по договору холодного водоснабжения, договору водоотведения или единому договору холодного водоснабжения и водоотведения, а также вносить плату за негативное воздействие на работу централизованной системы водоотведения, плату за нарушение нормативов водоотведения по объему и составу сточных вод в порядке, размере и сроки, которые определены в соответствии с настоящими Правилами; соблюдать нормативы допустимых сбросов, лимиты на сбросы, обеспечивать реализацию плана снижения сбросов (для категорий абонентов, в отношении которых устанавливаются нормативы допустимых сбросов), соблюдать нормативы по объему и составу отводимых в централизованную систему водоотведения сточных вод, требования к составу и свойствам сточных вод, отводимых в централизованные системы водоотведения, устанавливаемые в целях предотвращения негативного воздействия на работу централизованной системы водоотведения, принимать меры по соблюдению указанных требований.
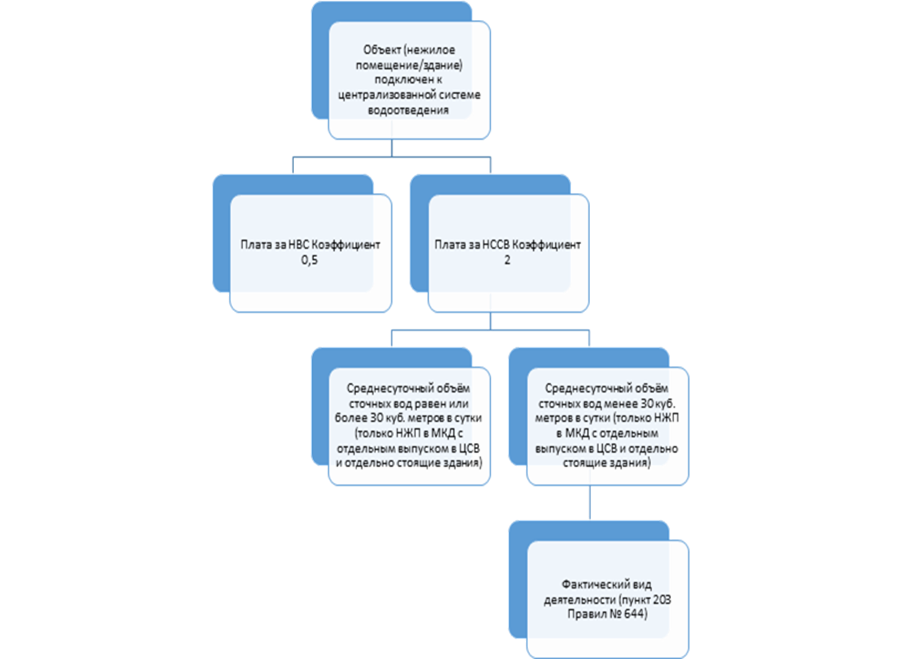
01.07.2020 вступили в действие изменения в Правила № 644, согласно которым с 1 июля 2020 года для абонентов применяются два вида плат:
1) плата за негативное воздействие на работу централизованной системы водоотведения (далее НВС);
2) плата за сброс загрязняющих веществ в составе сточных вод сверх установленных нормативов состава сточных вод (далее НССВ).
Обращаем особое внимание Абонентов на то, что одновременное взимание и платы за сброс загрязняющих веществ в составе сточных вод сверх установленных нормативов состава сточных вод, и платы за негативное воздействие на работу централизованной системы водоотведения является правомерным, соответствует действующему законодательству.

Примеры:
1. Нежилое помещение, пристроенное к многоквартирному дому (без отдельного выпуска в ЦСВ), используемое для осуществления вида деятельности общественного питания (кафе, ресторан). Месячное потребление составило 150 м3 воды (холодная вода + горячая вода), соответственно водоотведение в общую с МКД централизованную систему за месяц составило 150 м3.
Расчёт платы за негативное воздействие в данном случае будет выглядеть следующим образом:
0,5 * 27,12 * 150 * 1,2 = 2 440,80 руб. – плата за НВС (с НДС).
2. ООО «Вид» является салоном красоты (отдельно стоящее здание). За месяц салон израсходовал 57 м3 воды (холодная вода + горячая вода) и произвёл их сброс в централизованную систему водоотведения. Данный вид деятельности предусматривает плату за сброс загрязняющих веществ сверх норматива состава сточных вод.
Расчёт негативного воздействия в данном случае будет выглядеть следующим образом:
((0,5 * 27,12 * 57) + (2 * 27,12 * 57)) * 1,2 = 4 637,52 руб. – плата за НВС и НССВ (с НДС).
3. ООО «Вишенка», мини-маркет, находится в многоквартирном доме (с отдельным выпуском в ЦСВ). За месяц мини-маркет израсходовал 55 м3 воды (холодная вода + горячая вода) и произвёл их сброс в централизованную систему водоотведения. Данный вид деятельности не входит в законодательно закреплённый список видов деятельности, подлежащих оплате за сброс загрязняющих веществ сверх норматива состава сточных вод.
Расчёт негативного воздействия в данном случае будет выглядеть следующим образом:
0,5 * 27,12 * 55 * 1,2 = 894,96 руб. – плата за НВС (с НДС)
1.Плата за негативное воздействие на работу централизованной системы водоотведения.
Раздел VII Правил № 644 устанавливает порядок определения размера и порядка компенсации расходов организации водопроводно-канализационного хозяйства при сбросе абонентами сточных вод, оказывающих негативное воздействие на работу централизованной системы водоотведения.
Плата за негативное воздействие на работу централизованной системы водоотведения рассчитывается организацией, осуществляющей водоотведение, ежемесячно по формуле, предусмотренной п. 123 (4) Правил № 644, для объектов абонентов (при наличии любого из условий):
- среднесуточный объем сбрасываемых сточных вод с которых менее 30 куб. метров в сутки суммарно по всем канализационным выпускам с одного объекта;
- расположенных во встроенном (пристроенном) нежилом помещении в многоквартирном доме при отсутствии отдельного канализационного выпуска в централизованную систему водоотведения, оборудованного канализационным колодцем;
- для отбора сбрасываемых с которых сточных вод отсутствует контрольный канализационный колодец, а также иной канализационный колодец, в котором отбор проб сточных вод абонента может быть осуществлен отдельно от сточных вод иных абонентов.
Расчет платы за негативное воздействие на работу централизованной системы водоотведения определяется по формуле (п. 123 (4) Правил № 644):
П = К x Т x Qпр1,
где:
К - коэффициент компенсации, равный 0,5;
Т - тариф на водоотведение, действующий для абонента, без учета налога на добавленную стоимость (руб./куб. метр);
Qпр1 - объем сточных вод, сброшенных с объекта абонента, определенный по показаниям прибора учета сточных вод либо в соответствии с балансом водопотребления и водоотведения или иными способами, предусмотренными Правилами организации коммерческого учета воды, сточных вод.
К указанным объектам относится большинство нежилых помещений в многоквартирных домах и ряд отдельно стоящих зданий. При этом не имеет значения вид деятельности объекта (магазин, офис, кафе, парикмахерская и т. д.).
2. Плата за сброс загрязняющих веществ в составе сточных вод сверх установленных нормативов состава сточных вод.
Раздел XV Правил № 644 устанавливает Порядок исчисления платы за сброс загрязняющих веществ в составе сточных вод сверх установленных нормативов состава сточных вод, порядок взимания указанной платы.
В соответствии с пунктом 203 Правил № 644 расчет платы может производиться организациями, осуществляющими водоотведение, для объектов абонентов (при наличии любого из условий):
- среднесуточный объем сбрасываемых сточных вод с которых менее 30 куб. метров в сутки и более суммарно по всем канализационным выпускам с одного объекта, используемых (в том числе фактически, без государственной регистрации юридических лиц и индивидуальных предпринимателей и (или) без указания соответствующего вида экономической деятельности в учредительных документах юридического лица или Едином государственном реестре юридических лиц) в целях осуществления деятельности:
- гостиниц;
- предприятий общественного питания;
- полиграфической деятельности;
- деятельности по складированию и хранению;
- деятельности бань и душевых по предоставлению общегигиенических услуг, деятельности саун;
- деятельности сухопутного транспорта;
- розничной торговли моторным топливом в специализированных магазинах;
- предоставления услуг парикмахерскими и салонами красоты;
- производства пара и горячей воды (тепловой энергии);
- производства пищевых продуктов, производства стекла и изделий из стекла;
- производства строительных керамических материалов;
- производства керамических изделий;
- производства огнеупорных керамических товаров;
- производства стекловолокна;
- производства изделий из бетона, цемента и гипса;
- производства химических веществ и химических продуктов;
- производства кожи и изделий из кожи, производства одежды из кожи, обработки кож и шкур на бойнях, производства меховых изделий;
- производства электрических аккумуляторов и аккумуляторных батарей, гальванопокрытия, металлизации и тепловой обработки металла;
- производства лекарственных средств и материалов, применяемых в медицинских целях;
- производства резиновых и пластмассовых изделий;
- мойки транспортных средств;
- стирки или химической чистки текстильных и меховых изделий;
- сбора, обработки или утилизации отходов;
- обработки вторичного сырья;
- предоставления услуг в области ликвидации последствий загрязнений и прочих услуг, связанных с удалением отходов;
- расположенных во встроенном (пристроенном) нежилом помещении в многоквартирном доме при отсутствии отдельного канализационного выпуска в централизованную систему водоотведения, оборудованного канализационным колодцем;
- для отбора сбрасываемых с которых сточных вод отсутствует контрольный канализационный колодец, а также иной канализационный колодец, в котором отбор проб сточных вод абонента может быть осуществлен отдельно от сточных вод иных абонентов.
В данном случае расчет платы за сброс загрязняющих веществ в составе сточных вод сверх установленных нормативов состава сточных вод (Пнорм. сост.) (рублей) определяется ежемесячно по формуле (п. 203 Правил № 644):
Пнорм. сост. = 2 x Т x Qпр1,
где:
Пнорм. сост. – размер платы за сброс загрязняющих веществ сверх установленных нормативов (в рублях);
2 – коэффициент, применяемый при сбросе загрязняющих веществ сверх установленных нормативов состава сточных вод;
Т - тариф на водоотведение, действующий для абонента, без учета налога на добавленную стоимость, учитываемого дополнительно (руб./куб. метр);
Qпр1 - объем сточных вод, отведенных (сброшенных) с объекта абонента, определенный по показаниям прибора учета сточных вод либо в соответствии с балансом водопотребления и водоотведения или иными способами, предусмотренными Правилами организации коммерческого учета воды, сточных вод. В случае если организация, осуществляющая водоотведение или очистку сточных вод, принимает сточные воды от другой организации, осуществляющей водоотведение, значение Qпр1 такой организации уменьшается на объем хозяйственно-бытовых сточных вод, отведенных в ее канализационные сети товариществами собственников жилья, жилищно-строительными, жилищными и иными специализированными потребительскими кооперативами, управляющими организациями, осуществляющими деятельность по управлению многоквартирными домами, собственниками и (или) пользователями жилых помещений в многоквартирных домах или жилых домов.
Таким образом, плата в соответствии с пунктом 203 Правил № 644 взимается с Абонентов с использованием для расчета коэффициента 2:
- вне зависимости от вида осуществляемой на объекте деятельности с объектов абонентов со сбросом сточных вод более 30 куб. метров в сутки при отсутствии физической возможности отбора проб сточных вод с объекта абонента отдельно от сточных вод иных абонентов;
- с объектов абонентов со сбросом сточных вод менее 30 куб. метров в сутки, но при обязательном условии использования данного объекта абонента в целях осуществления определенных вышеперечисленных видов деятельности.
С учётом пункта 167 Правил № 644 плата за сброс загрязняющих веществ в составе сточных вод сверх установленных нормативов состава сточных вод может начисляться только для объектов абонентов:
- отдельно стоящих зданий;
- нежилых помещений в многоквартирных домах с отдельными канализационными выпусками в централизованную систему водоотведения.
Оплата производится абонентом на основании счетов, выставляемых организацией, осуществляющей водоотведение, в соответствии с договором.
Напоминаем, что Абоненты, среднесуточный объём сбрасываемых сточных вод которых в среднем составляет 30 м3 в сутки и более суммарно по всем канализационным выпускам с одного объекта, обязаны в срок до 1 ноября предшествующего года подать в организацию, осуществляющую водоотведение, декларацию о составе и свойствах сточных вод (далее - Декларация), сбрасываемых в централизованную систему канализации.
Декларация характеризует состав и свойства сточных вод, которые абонент отводит в централизованную систему канализации. Параметры из декларации абонент обязуется соблюдать в течение срока действия документа, составляющий не менее одного года. При наличии нескольких канализационных выпусков в централизованную систему канализации в декларации указываются состав и свойства сточных по каждому из таких канализационных выпусков.
